国家矿山安全监察局关于印发
2024年矿山安全先进适用技术及装备推广目录
与落后工艺及设备淘汰目录的通知
各省、自治区、直辖市及新疆生产建设兵团矿山安全监管部门,国家矿山安全监察局各省级局,有关中 央企业:
为持续增强矿山技术装备安全保障能力,推动矿山安全科技进步、装备升级和成果转化,依法淘汰严重危及生产安全的工艺及设备,预防矿山生产安全事故,依据《中华人民共和国安全生产法》等法律法规,国家矿山安全监察局制定了《矿山安全先进适用技术及装备推广目录(2024年)》和《矿山安全落后工艺及设备淘汰目录(2024年)》,现予印发,请遵照执行。
国家矿山安全监察局
2024年6月17日

为深入贯彻落实党中 央、国务院关于矿山安全生产工作的决策部署,深入实施“科技兴安”战略。5月19日至23日,由国家矿山安全监察局主办,会同国家矿山安全监察局河南局、河南省应急管理厅等单位联合开展的“矿山安全科技进河南”专项活动在焦作市成功举行。本次活动以“科技赋能固本强基”为主题,汇聚行业智慧力量,推动安全技术成果转化与应用。

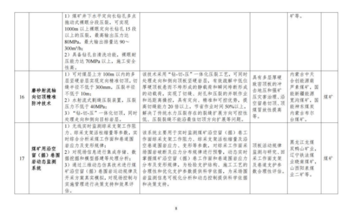
本次展会,我司携带自主研发的“矿井支护监测数据分析云平台”、“煤矿顶板在线监测大数据综合监管平台”、“煤矿压力位移无线监测系统(KJ427)”“煤矿用沿空留(掘)巷围岩动态监测系统(KJ1100)”“冲击地压在线监测预警系统”“锚杆(索)施工质量管理系统”等系统及产品进行了展示,获得了现场的各领导高度关注。


| 上一条:新起点、新征程、新突破--初心不改 宋院士为中天寄语 | 下一条:科大中天应邀参加山西校友会2025工作交流会暨晋南校友会换届大会 |


